重庆市铜梁区市民服务和营商环境促进中心办公群楼能源费用托管项目案例
重庆市铜梁区市民服务和营商环境促进中心
办公群楼能源费用托管项目案例
用能单位:重庆市铜梁区市民服务和营商环境促进中心
服务单位:重庆瑞程智慧城市运营管理有限公司
案例摘要:为深入学习贯彻习近平生态文明思想,坚决落实党中央、国务院关于碳达峰、碳中和决策部署,铜梁区市民服务和营商环境促进中心积极探索推进能源费用托管模式,发展市场化节能方式。由节能服务公司投资398万元对中央空调、照明、用水、可再生能源等系统实施全方位节能改造,并在能源管理领域展开深度实践,构建了集监测、分析、控制于一体的智慧能源管理平台,借助先进算法与数据分析技术,精准制定节能策略。项目实施后,实现了用能效率和效益“双提升”,2025年1-7月吨标煤同比下降249.18tce,减少碳排放量430.57tCO2e,节能率达到34.8%,用能支出同比减少约60.18万元。项目成功打造多单位合署办公建筑能源托管样板,为同类型公共机构开展节能改造和绿色转型提供了实践典范。
关键词:能源费用托管;系统集成;智慧能源管理平台;物联网;跨单位协同
一、基本情况
(一)用能单位基本情况
重庆市铜梁区市民服务和营商环境促进中心为机关单位,其办公群楼位于铜梁区东城街道办事处亚龙路2号,建筑类型为办公建筑。该建筑建成于2018年,为区市民服务和营商环境促进中心、区公共资源综合交易中心、区档案馆、区规划和自然资源综合行政执法支队4家公共机构合署办公群楼。总建筑面积39938.43㎡,其中车库建筑面积13601.2㎡,日常用能人数约710人。

图1 铜梁区市民服务和营商环境促进中心办公群楼全景图
建筑能耗水平分析:
建筑使用能源以电力、水和天然气为主,其中电力主要用于空调设备、照明设备、动力设备、办公设备等;水主要用于生活用水;天然气主要用于食堂燃气设备。2024年度电消费量4273800kWh、水消费量6220t、天然气消费量11329m³、碳排放量1237.22tCO2e。
原有设施设备状况:
1.暖通空调系统:群楼配备暖通空调系统,共配置7台约克螺杆式风冷热泵机组和12台欧科多联式空调机组,总装机功率约2038.45kW。空调系统冷冻水泵扬程配置偏高,存在水泵能耗浪费现象。
2.动力系统:共配置9台电梯,总装机功率170kW。建筑群楼层较低,电梯运行距离较短、运行频率低。
3.照明系统:采用LED灯具,总装机功率为266.05kW,照明开关采用分组控制,部分区域为24小时常亮模式。
项目采用公开招标方式采购能源费用托管服务。于2024年8月聘请第三方审计机构开展能源审计,核定托管项目基准能耗费用。严格遵循市、区政府采购工作要求,委托招标代理机构公开招标,最终于2024年10月确定重庆瑞程智慧城市运营管理有限公司作为中标单位,并于同年11月正式签订能源费用托管合同,托管期限为10年。
(二)服务单位基本情况
重庆瑞程智慧城市运营管理有限公司(以下简称瑞程智慧公司)于2016年6月成立,注册地位于重庆市铜梁区东城街道凤竹路8号,注册资金10000万元人民币。瑞程智慧公司具备城市生活垃圾经营性服务、建设工程施工等相关资质,并广泛涵盖节能管理、合同能源管理、物联网服务等多元业务领域。瑞程智慧公司作为本地国有企业,坚持以市场化、专业化方式参与城市智慧运营和能源管理,拥有丰富的城市管理服务和能源系统运营经验。
二、实施内容
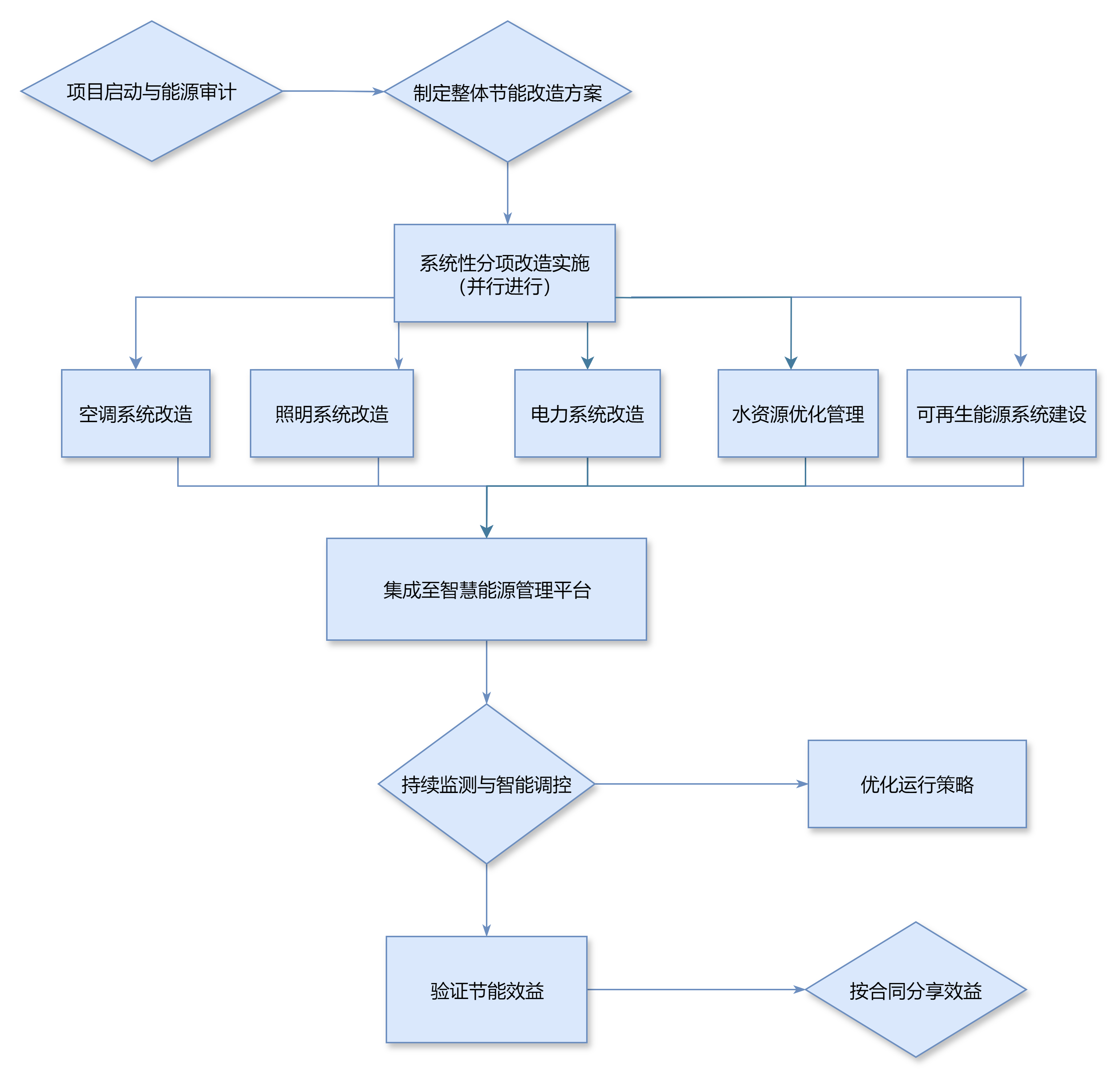
本项目以打造“绿色低碳、智能高效”的公共机构用能范式为目标,采用能源费用托管型合同能源管理模式,量身打造系统性节能改造方案,对以下五大板块实施了节能改造与系统优化:

图2 项目实施流程图

图3 技术路线图
(一)中央空调系统节能改造
1.优化空调控制系统
原有中央空调系统依赖人工操作调节主机负荷设定、水温、机组加减载等关键参数,存在响应迟缓、操作误差大、能耗偏高等问题。
本项目为其增设了一套先进的空调集中控制系统,通过安装高精度温度传感器、压力传感器以及智能电表等设备,实时采集进出水管道压力、水温、功率、电压波动、电流强度等关键运行参数。采集的相关参数借助物联网技术(如无线传输模块)高效传输至云端平台或上位机监控系统,实现设备运行状态与能耗趋势的实时监测分析,为后续进一步优化节能策略提供数据支撑。

图4 远程控制主机运行参数

图5 智能电表

图6 数据采集(压力、供回水温度、流量)
2.提升冷热源机组能效
办公群楼的中央空调系统主机置于屋顶平台,在夏季高温环境中,空调机组需消耗更多电能以维持设定的室内温度,导致空调系统运行能耗增加。项目为中央空调主机增加降温系统,通过降低空调设备的运行温度,提升空调设备运行效率,有效降低空调系统的运行能耗。

图7 空调主机系统
3.提高风机系统效率
现有组合式空调机组长期处于较高能耗的定频运行模式,且无法根据实际负荷变化进行动态调节,在低负荷时段(如夜间或非高峰时段)仍会消耗大量电能,造成大量能源浪费。本项目通过给组合式空调机组风机增加自动控制装置,使其可根据实时使用负荷自动调整电能消耗,实现节能降碳。

图8 DDC控制器前后对比
4.实施计量管控
原有空调系统无法有效采集和统计系统运行能耗数据,致使能源消耗情况不明。管理人员难以实时掌握系统运行状态,无法通过分析能耗数据的合理性发现潜在的异常高耗能点,影响制定针对性节能优化措施,也不利于系统的精细化管理和能效提升。
本项目通过加装专业的分项用能计量装置,精确监测空调系统各部分(如冷水机组、水泵、冷却塔等)实时用电量及变化趋势。改造后实现了建筑空调系统分项能耗的精准计量与透明化管理,一方面可用于科学评估后续实施的各项绿色化改造方案(如设备升级、优化控制策略等)的实际节能成效;另一方面,能够基于历史数据建立模型,准确预测不同改造措施的投入产出效益,为管理层决策提供有力的数据支撑,也为进一步推进节能工作和可持续运维奠定坚实的数据基础。

图9 空调系统计量数据
5.关键部件专项改造
(1)更换冷热水泵:建筑内原有冷热水泵偏离高效区运行,增加了冷热水泵的运行能耗,造成能源浪费。本项目对原有冷热水泵进行更换,选用与系统相匹配的高效节能水泵,有效降低能耗。

图10 冷热水泵更换前后对比
(2)升级管道保温层:室外空调管道保温层老化严重,存在皲裂、破损现象,造成热量散失加剧并致使管道腐蚀风险上升。本项目对破损保温层进行了整体更换,选用高效保温材料以确保隔热性能。同时,加装耐候性强的金属保护外壳,形成防腐蚀、抗冲击的复合防护层。改造后延长了保温层的使用寿命,并提升了空调系统的运行稳定性和能效表现。

图11 空调管道改造前后对比
(3)增设独立供冷系统:保安值班室节假日期间仅少数人值守时仍需启动中央空调系统,能源利用效率低下。本项目通过精准节能改造,为值班室增设独立分体空调,使其脱离中央空调系统独立供冷/暖,有效减少不必要能耗。

图12 安装独立分体空调的值班室
(4)整合优化主机系统:铜梁区档案馆与铜梁区规划和自然资源综合行政执法支队的空调系统主机存在故障频发、供能不稳、在过渡季节末端使用较少造成的主机频繁启停等能源浪费现象。本项目结合两单位用能实际,整合空调主机系统,增设风冷热泵机组,同步定制节能高效运行逻辑编程,并接入能源管理控制系统统一调度冷热源。改造后显著提升了该建筑空调系统整体能效,保障用能的稳定与舒适。

图13 风冷热泵机组安装前后对比
(二)电、水、照明系统改造
1.设置电能计量装置
因建筑群缺乏能耗监测体系,照明、动力及特殊用能等用能系统用电量无法分项计量。本项目加装计量电表及能耗监测系统,通过能耗在线监测、数据分析实现建筑内各用能系统分项计量,全面掌握用能状况。同时,不同时段的用能情况及各系统用电量的变化趋势,可为节能改造方案制定和节能改造投入产出预测提供数据支撑。

图14 安装的电能计量装置
2.照明系统智能化改造
针对车库照明系统24小时常量模式导致的电力浪费问题,本项目引入了智能感应控制系统。该系统配备高精度运动传感器,实时捕捉车库内人员及车辆的活动情况。活动时段系统自动开启/调亮相应区域照明;无活动时段则智能降低亮度或关灯,有效提升能源利用效率,减少无效能耗。

图15 车库照明智能感应控制系统
(三)节水与水资源优化管理
原水系统存在计量盲区:生活用水、绿化灌溉等不同用途用水未实现分级分项计量,难以及时监测如水龙头故障导致的长流水问题、夜间绿化水管跑冒滴漏等用水浪费现象。本项目针对性加装了用水计量装置,包括分级计量仪表和分项记录设备,便于实时采集和分析用水信息,支撑科学节水决策,提升整体管理精度。

图16 用水计量装置
(四)可再生能源系统建设
经现场勘察和综合评估,该建筑地理位置开阔,无周边建筑直接遮挡,屋面可利用面积较大,日照条件极为优越。本项目投资建设屋顶分布式光伏电站,采用先进单晶硅组件,总装机容量758.88kWp,预计年发电量约58万千瓦时,每年可减少约30t二氧化碳排放。系统投运后,显著提高了铜梁区市民服务与营商环境促进中心对可再生能源的利用效率,并为区域绿色发展提供了坚实支撑,助推低碳城市发展目标的实现。

图17 屋面安装光伏发电系统前后对比
(五)管理和运维的数字化、智能化升级
针对原有各系统数据分散、缺乏统一管控平台、无法远程监测与集中调度、能耗数据运维依赖人工经验、难以开展预防性维护等问题。本项目整合了中央空调、电力、水系统、光伏的计量数据,搭建云端智慧能源管理平台,实现了远程控制与用能趋势分析。该平台集成“监测-控制-预警-分析”功能,支撑能效智能化决策与系统高效管控。改造后实现了基于分项计量数据建立能耗模型、预测用能趋势、设备异常预警与预测性维护,推动运维模式由“经验运维”转向“数据运维”,显著降低运维成本,保障系统长期高效稳定运行。

图18 智慧能源管理平台
三、成果效益
(一)节能效果
本项目通过系统性节能改造与智慧化管理,在能效提升、成本节约与碳减排方面成效显著。2025年1-7月实际运行数据与2024年同期相比,在用能总量、强度、趋势和结构四个维度均呈现积极变化,具体成效如下:
1.用能趋势:能耗指标持续下降,节能态势稳定向好。实施能源费用托管后,2025年1-7月期间各项能源资源消耗指标均呈下降趋势。对比2024年用电量波动较大的情况,2025年同期用电量变化趋于平稳,峰值用电明显降低,体现出智慧能源管理平台在削峰填谷、均衡负荷方面发挥的重要作用,系统运行更加稳定高效。
2.用能强度:单位建筑面积能耗与人均能耗实现双降,管理效能显著提升。经测算,群楼单位建筑面积能耗由18.07kgce/㎡降至11.83kgce/㎡,下降34.53%;人均能耗由1016.34kgce/人降至665.38kgce/人,下降34.53%。能耗强度的显著降低,反映了能效管理水平和系统运行效率的提升。
3.用能总量:综合能耗显著下降,双碳目标落地见效。2025年1-7月与2024年同期相比,用水量节约497t,用电量节约823274kWh,用气量节约724m³,共节约249.18tce,减少碳排放量430.56tCO2e,目前节能率达到34.8%。
4.用能结构:再生能源融入体系,能源结构持续优化。本项目通过安装屋面光伏发电系统提升可再生能源在用能结构中的占比,减少了对传统能源的依赖,优化了建筑能源供给结构。通过节水改造、计量管控、能源管理智能化等举措,提高了建筑能源利用效率,形成“传统能源高效用+再生能源补充用”的良性结构。
表1 用能情况表
|
年份 |
2024年 |
2025年 | ||||||||
|
月份 |
用水量(t) |
用电量(kWh) |
用气量 |
吨标煤(tce) |
碳排放量(tCO2e) |
用水量(t) |
用电量(kWh) |
用气量 |
吨标煤(tce) |
碳排放量(tCO2e) |
|
1 |
373 |
376720 |
1207 |
115.19 |
197.25 |
541 |
230080 |
0 |
69.37 |
120.35 |
|
2 |
489 |
295480 |
1083 |
90.53 |
154.77 |
0 |
201920 |
1693 |
63.13 |
105.93 |
|
3 |
436 |
226400 |
1014 |
69.61 |
118.64 |
415 |
177920 |
1042 |
55.03 |
93.30 |
|
4 |
519 |
244280 |
1097 |
75.11 |
128.02 |
485 |
165280 |
975 |
51.13 |
86.69 |
|
5 |
561 |
337760 |
1029 |
103.20 |
176.87 |
470 |
200360 |
804 |
61.48 |
104.99 |
|
6 |
679 |
356000 |
590 |
108.12 |
186.33 |
488 |
235320 |
789 |
72.00 |
123.26 |
|
7 |
444 |
526240 |
893 |
159.85 |
275.34 |
605 |
328726 |
886 |
100.29 |
172.13 |
|
总计 |
3501 |
2362880 |
6913 |
721.60 |
1237.22 |
3004 |
1539606 |
6189 |
472.42 |
806.66 |
(二)经济效益
项目改造后实现了建筑用能成本大幅削减。2025年1-7月较2024年同期,总用能支出共节约601869.34元,其中电费节约594196.47元、水费节约2409.85元、气费节约5263.02元,经济效益显著。
表2 用能支出表
|
年份 |
2024年 |
2025年 | ||||
|
月份 |
水费(元) |
电费(元) |
气费(元) |
水费(元) |
电费(元) |
气费(元) |
|
1 |
1809.05 |
294726.15 |
4502.11 |
2623.85 |
186733.63 |
0 |
|
2 |
2371.65 |
240335.16 |
4039.59 |
0 |
165878.69 |
5485.32 |
|
3 |
2114 |
167808.13 |
3782.22 |
2012.75 |
144788.99 |
3376.08 |
|
4 |
2517.15 |
185877.54 |
4091.81 |
2352.25 |
123849.42 |
3159 |
|
5 |
2720.85 |
253691.19 |
3838.17 |
2279.5 |
151932.79 |
2524.56 |
|
6 |
3293.15 |
260996.41 |
1877.23 |
2366.8 |
182002.14 |
2379.96 |
|
7 |
2153.4 |
410326.71 |
2838.85 |
2934.25 |
264379.16 |
2782.04 |
|
总计 |
16979.25 |
1813761.29 |
24969.98 |
14569.4 |
1219564.82 |
19706.96 |
四、经验总结
(一)提高思想认识,抓实筹备工作
能源费用托管服务是推进公共机构绿色低碳转型的有力抓手,是公共机构落实双碳部署的强力举措。根据《关于鼓励和支持公共机构采用能源费用托管服务的意见》《合同能源管理技术通则》(GB/T24915-2020)文件要求,铜梁区市民服务和营商环境促进中心高度重视、积极响应,成立专项工作小组,落实专人负责。提前与区财政、区交易中心沟通明确采购程序及方式,反复商讨、不断优化招标方案,同时加强同各用能单位的沟通协调,做好宣传解惑工作,合力推进项目落地。
(二)科学核定耗能,择优选定方案
因大楼建设与使用单位不一致,存在建筑相关图纸电子档案不全、近三年水电气缴费票据获取困难、用能设备清单及技术资料缺失、用能设备参数不明等问题。项目团队通过多方印证、现场复核、技术推定等方式,最大程度还原用能状况,科学核定能耗基准,形成《能源审计报告》为项目顺利推进提供数据支撑。结算方式上,充分考虑用能设备增减、人员变动、缴费基数浮动等因素,建立动态费用调整机制,确保结算公平合理。收益分配上,与托管单位建立长期合理的收益分配机制,促成多方共赢。
(三)拓展再生能源,赋能绿色转型
铜梁区市民服务和营商环境促进中心立足节能降耗、降本增效的原则,在项目实施过程中提出在建筑屋面安装光伏发电系统的设想,联合节能服务公司进行现场踏勘和专业评估,制定多套实施方案并择优选用,最终项目顺利落地。此创新举措不仅降低了建筑用能对传统电力的依赖、实现生态与经济效益的双赢,更为公共机构绿色低碳发展提供了可复制、可推广的实践范例。
(四)聚焦智能应用,提升管理效能
项目充分运用物联网、智能控制、大数据分析等信息化技术,构建智慧能源管理平台,提升用能管理精细化、智能化水平。一是建设中央空调集中控制平台,通过安装智能电表、温压传感器等设备,实时采集设备运行参数传输至云平台,减少人工误差,提升系统整体能效。二是推行照明智能感应,实现照明自动化调节,杜绝长明灯,降低无效照明能耗。三是完善能源计量体系,建立实时在线监测系统,为用能诊断、效益评估及管理决策提供数据支撑。通过一系列智能化改造,全面提升能源管理效率与系统运行效益。
(五)优化沟通机制,破解协同难题
针对群楼4家单位合署办公存在的信息传递滞后、工作衔接不畅、责任边界模糊、数据共享受限等现实问题,铜梁区市民服务和营商环境促进中心牵头组建了“4单位+节能服务公司”专项工作联合小组,明确各单位的具体职责和工作任务,形成“专人盯、专班议、专责办”的工作机制。同时建立线上协同工作群,畅通需求表达与问题响应渠道,实现数据实时互通、节奏同频共振,确保项目有序推进。在本项目的协同管理实践中,形成了“权责清晰、数据互通、节奏同步”的群楼打包托管模式,为同类型多单位合署办公项目提供了可借鉴的协调管理范式,助力提升跨单位项目推进效率、降低协同成本。


友情链接

